1 Introduction
2 Data support for GVC accounting
2.1 Inter-Country Input-Output data
2.2 Multi-region Input-Output data based on ownership expansion
2.3 Multi-Regional Input-Output data based on regional extensions
2.4 Gaps in Ownership-Region duality
3 Multiple extensions of MRIO tables
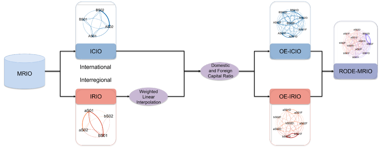
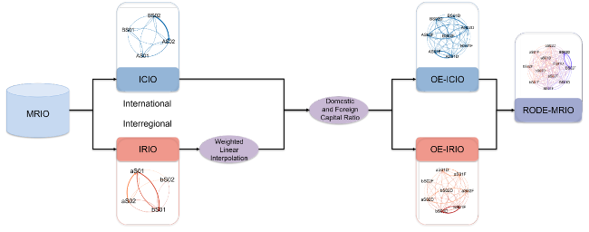
Figure 1. The process flow chart of RODE-MRIO compilation. |
3.1 Fitting continuous year IRIO tables based on interval year IRIO tables
Table 1. IRIO table. |
![]() |
Figure 2. Provincial Inter-Industry Output Trends by Sector Based on IRIO (2010-2019). (a), (c), and (e) display three volatile sectors: S14 (Computer, electronic and optical equipment), S21 (Information transfer, software and IT services), and S22 (Financial and insurance activities). (b), (d), and (f) show three stable sectors: S16 (Electricity, gas, water supply, sewerage, waste and remediation services), S23 (Real estate activities), and S26 (Public administration and defence). Each line represents the total output of a sector in a specific province: gray = Beijing, red = Henan, blue = Shanghai, and green = Chongqing. The output is measured by the IRIO row sum, indicating the sector’s total intermediate input to the rest of China. |
3.2 Preparation of OE-IRIO tables based on statistical data and IRIO tables
Table 2. OE-IRIO table. |
![]() |
Figure 3. FIS Output Trends by Sector and Province Based on OE-IRIO (2010-2019). a-f show the OE-IRIO row sum (sector’s total intermediate output to the rest of China) for sectors S14, S16, S21, S23, S22 and S26, respectively. Colored dots and lines represent provinces: gray = Beijing, red = Henan, blue = Shanghai, green = Chongqing. |
3.3 Preparation of RE-MRIO tables based on ICIO and IRIO tables
Table 3. ICIO table for two countries and two sectors (intermediate use area). |
![]() |
Table 4. IRIO table for two regions and two sectors in country A (intermediate use area). |
![]() |
Table 5. ICIO table prioritized by sector(intermediate use area). |
![]() |
Table 6. IRIO table prioritized by sector (intermediate use area). |
![]() |
Table 7. Interregional input-output coefficients based on IRIO tables (intermediate-use area). |
![]() |
Table 8. Table RE-MRIO for regional extensions for country A (intermediate use area). |
![]() |
3.4 Preparation of RODE-MRIO table based on OE-ICIO tables and OE-IRIO tables
Table 9. OE-ICIO table prioritized by sector (intermediate use area). |
![]() |
Table 10. OE-IRIO table prioritized by sector (intermediate use area). |
![]() |
Table 11. RODE-MRIO table (intermediate use area). |
![]() |
Table 12. RODE-MRIO table containing only two countries (intermediate use area). |
![]() |
4 Modeling and measurement of GDFEN
4.1 Modeling of GDFEN
Figure 4. Topology of the GDFEBN-PRC model. (a) and (b)shows the network structure in 2010, and panel (b) shows the structure in 2019. Red nodes represent domestic-invested sectors (DIS), and blue nodes represent foreign-invested sectors (FIS). Node size reflects node degree, indicating the level of connectivity within the network. |
4.2 Analyzing regional differences and trends in the influence of China’s FIS
Figure 5. Downstream Value Chain Influence of FIS by Province in China. |
Figure 6. Upstream Value Chain Influence of FIS by Province in China. |
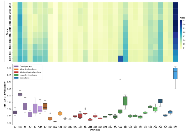
Figure 7. Global Value Chain Profitability of FIS by Province in China. |
4.3 Regional differences and trend analysis of profitability in China’s FIS
4.4 Analyzing regional differences and trends in the robustness of China’s FIS
Figure 8. Downstream Value Chain Robustness of FIS by Province in China. |
Figure 9. Upstream Value Chain Robustness of FIS by Province in China. |














