1 Introduction
Figure 1. Schematic diagram of medical data circulation and use. |
2 Literature review
2.1 Influencing factors of medical data sharing
2.2 The application of UTAUT model
2.3 Research review
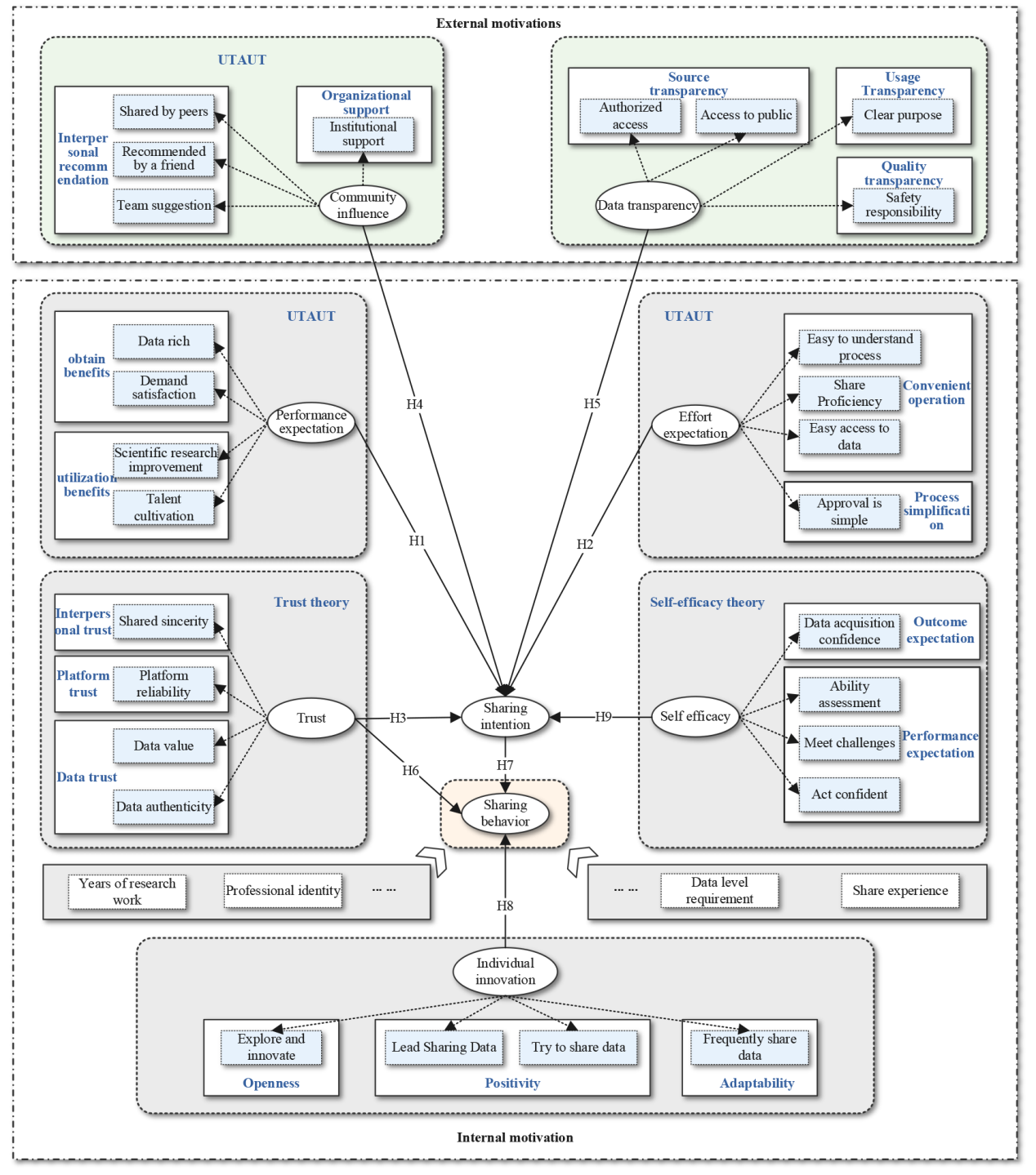
3 Conceptual model development
3.1 Hypotheses development
3.1.1 Internal motivations and sharing intention
3.1.2 External motivations and sharing intention
3.1.3 Internal motivation and sharing behavior
3.2 The concept model of CRS-USB
Figure 2. The concept model of CRS-USB. |
4 Methodology
4.1 Measure
Table 1. Scales and supporting literature |
| Latent variable | Indicator number | Observation index | Reference source |
|---|---|---|---|
| Performance expectation | PE1 | It can enable you to obtain rich data resources | Venkatesh(2003) Yang(2010) |
| PE2 | It can enhance the efficiency of your clinical research | ||
| PE3 | It can promptly meet your data requirements | ||
| PE4 | It is helpful for academic research institutions to cultivate talents | ||
| Effort expectation | EE1 | You think the process of medical data sharing is easy to understand and operate | |
| EE2 | You can skillfully share medical data | ||
| EE3 | You can obtain the data you need very conveniently | ||
| EE4 | The process of applying to the ethics committee for approval and submitting a research plan is relatively simple | ||
| Trust | TR1 | Medical data itself has academic research value | Chang(2011) |
| TR2 | The reliability of medical data sharing channels (platforms) | ||
| TR3 | The medical data obtained is complete and true | ||
| TR4 | The controller will sincerely share medical data | ||
| Community influence | CI1 | Other clinical researchers share medical data | Venkatesh(2003) |
| CI2 | Seeing a friend using shared data and recommending it to you | ||
| CI3 | The research team suggests that you obtain and use shared data for clinical research | ||
| CI4 | Academic research institutions support you in sharing medical data | ||
| Data transparency | DT1 | Doctors and other authorized personnel can access the data | Yang(2014) O’Malley et al.(2009) |
| DT2 | Data can be used for various purposes such as research and medical decision-making | ||
| DT3 | The methods for obtaining and processing medical data are open and transparent | ||
| DT4 | Medical institutions and professionals are responsible for the accuracy and security of the data | ||
| Individual innovation | II1 | You enjoy trying new ways to carry out academic practice | Agarwal(1998) Goldsmith(2002) Yen(2020) |
| II2 | You are willing to try to obtain the required data through medical data sharing at the first time | ||
| II3 | You were among the first in the research team to share medical data | ||
| II4 | You often use shared data for clinical research | ||
| Self efficacy | SE1 | You believe that you can obtain the data you want | He & Chang(2014) |
| SE2 | You believe that through your efforts, you can achieve medical data sharing | ||
| SE3 | When sharing medical data, you have multiple ways to overcome difficulties | ||
| SE4 | You will feel confident in participating in the sharing of medical data | ||
| Sharing intention | SI1 | You are willing to participate in the medical data sharing activities | Bock(2005) Taylor(1995) |
| SI2 | You are willing to use data generated by other medical institutions in accordance with ethical and regulatory requirements | ||
| SI3 | You are willing to pay for high-quality medical data | ||
| SI4 | You are willing to promote the importance of medical data sharing to your colleagues and classmates around you | ||
| Sharing behavior | SB1 | You often participate in medical data sharing activities | |
| SB2 | You regularly browse the data on the medical data sharing platform | ||
| SB3 | You often use the data on the medical data sharing platform | ||
| SB4 | You participate in training or meetings related to data sharing |
4.2 Data collection
4.3 Data analysis
5 Results
5.1 Descriptive statistical
5.2 Reliability and validity analysis
Table 2. Confirmatory factor analysis results. |
| Constructs | Items | Factor loadings | AVE | CR |
|---|---|---|---|---|
| Performance expectation | PE4 | 0.654 | 0.445 | 0.761 |
| PE3 | 0.61 | |||
| PE2 | 0.662 | |||
| PE1 | 0.736 | |||
| Effort expectation | EE4 | 0.715 | 0.513 | 0.809 |
| EE3 | 0.761 | |||
| EE2 | 0.676 | |||
| EE1 | 0.713 | |||
| Trust | TR4 | 0.704 | 0.495 | 0.796 |
| TR3 | 0.737 | |||
| TR2 | 0.685 | |||
| TR1 | 0.686 | |||
| Community impact | CI4 | 0.78 | 0.507 | 0.803 |
| CI3 | 0.763 | |||
| CI2 | 0.614 | |||
| CI1 | 0.679 | |||
| Data transparency | DT4 | 0.769 | 0.496 | 0.745 |
| DT3 | 0.72 | |||
| DT2 | 0.614 | |||
| Individual innovation | II1 | 0.712 | 0.479 | 0.734 |
| II3 | 0.664 | |||
| II4 | 0.699 | |||
| Self efficacy | SE1 | 0.787 | 0.548 | 0.829 |
| SE2 | 0.759 | |||
| SE3 | 0.71 | |||
| SE4 | 0.701 | |||
| Sharing intention | SI1 | 0.736 | 0.477 | 0.731 |
| SI3 | 0.611 | |||
| SI4 | 0.719 | |||
| Sharing behavior | SB1 | 0.744 | 0.550 | 0.830 |
| SB2 | 0.728 | |||
| SB3 | 0.755 | |||
| SB4 | 0.738 |
Table 3. Differential validity test results. |
| Constructs | PE | EE | TR | CI | DT | II | SE | SI | SB |
|---|---|---|---|---|---|---|---|---|---|
| Performance expectation | 0.667 | ||||||||
| Effort expectation | 0.301 | 0.716 | |||||||
| Trust | 0.52 | 0.525 | 0.704 | ||||||
| Community impact | 0.519 | 0.289 | 0.459 | 0.712 | |||||
| Data transparency | 0.497 | 0.216 | 0.462 | 0.399 | 0.704 | ||||
| Individual innovation | 0.376 | 0.506 | 0.39 | 0.41 | 0.357 | 0.692 | |||
| Self efficacy | 0.372 | 0.354 | 0.366 | 0.427 | 0.359 | 0.354 | 0.740 | ||
| Sharing intention | 0.412 | 0.398 | 0.37 | 0.377 | 0.359 | 0.525 | 0.413 | 0.691 | |
| Sharing behavior | 0.438 | 0.542 | 0.418 | 0.473 | 0.341 | 0.458 | 0.459 | 0.447 | 0.742 |
5.3 Model test
Table 4. Hypotheses test results. |
| Hypotheses | Path | β | t | P | Test results |
|---|---|---|---|---|---|
| H1 | Performance expectation → Sharing intention | 0.195 | 2.098 | * | Support |
| H2 | Effort expectation → Sharing intention | 0.336 | 4.145 | *** | Support |
| H3 | Trust → Sharing intention | -0.086 | -0.874 | 0.382 | nonsupport |
| H4 | Community Impact → Sharing intention | 0.175 | 2.171 | * | Support |
| H5 | Data Transparency → Sharing intention | 0.181 | 2.179 | * | Support |
| H6 | Trust → Sharing behavior | 0.199 | 2.935 | ** | Support |
| H7 | Sharing intention → Sharing behavior | 0.199 | 2.892 | ** | Support |
| H8 | Individual innovation → Sharing behavior | 0.249 | 3.457 | *** | Support |
| H9 | Self efficacy → Sharing behavior | 0.240 | 3.741 | *** | Support |
Note: * means significant at P < 0.05 level, ** means significant at P < 0.01 level, *** means significant at P < 0.001 level. |
5.4 Difference analysis
Table 5. Single factor ANOVA test results. |
| Variable | Category | Trust | Sharing intention | Individual innovation | Self efficacy | Sharing behavior | |||||
|---|---|---|---|---|---|---|---|---|---|---|---|
| Mean value | Standard deviation | Mean value | Standard deviation | Mean value | Standard deviation | Mean value | Standard deviation | Mean value | Standard deviation | ||
| Years of research work | Less than 5 years | 3.836 | 0.815 | 4.005 | 0.829 | 3.754 | 0.793 | 3.812 | 0.839 | 3.691 | 0.857 |
| 6-10 years | 4.176 | 0.538 | 4.177 | 0.531 | 3.982 | 0.671 | 4 | 0.646 | 4.052 | 0.658 | |
| 11-15 years | 4.034 | 0.702 | 4.174 | 0.422 | 4.061 | 0.656 | 4.08 | 0.833 | 4 | 0.605 | |
| 16-20 years | 4.225 | 0.606 | 4.033 | 0.745 | 4.133 | 0.526 | 4.1 | 0.709 | 3.5 | 0.95 | |
| More than 21 years | 4 | 0.685 | 4.667 | 0.577 | 4.267 | 0.925 | 4 | 0.884 | 4.4 | 0.518 | |
| F | 4.323** | 2.138 | 3.21* | 1.802 | 5.481** | ||||||
| LSD post mortem | 1<2 | 1<2,3 | 1<2,3,5 | ||||||||
| 4<5 | 2>4 | ||||||||||
| Professional identity | Medico | 3.75 | 0.856 | 4.054 | 0.842 | 3.723 | 0.877 | 3.772 | 0.893 | 3.657 | 0.92 |
| Clinician | 4.102 | 0.667 | 4.156 | 0.553 | 4.042 | 0.629 | 4.031 | 0.721 | 4 | 0.737 | |
| Researcher | 4.234 | 0.474 | 4.152 | 0.553 | 3.975 | 0.598 | 4.003 | 0.673 | 3.981 | 0.574 | |
| F | 10.223** | 2.066 | 4.313** | 2.782* | 5.092** | ||||||
| LSD post mortem | 1<2,3 | 1<2,3 | 1<2,3 | 1<2,3 | |||||||
| Data level requirement | Level 1 | 4.074 | 0.683 | 4.000 | 0.687 | 3.549 | 0.526 | 4.074 | 0.564 | 3.838 | 0.701 |
| Level 2 | 3.976 | 0.547 | 3.875 | 0.646 | 3.944 | 0.669 | 3.767 | 0.750 | 3.757 | 0.662 | |
| Level 3 | 4.097 | 0.696 | 4.234 | 0.661 | 3.790 | 0.832 | 3.908 | 0.911 | 3.860 | 0.775 | |
| Level 4 | 3.911 | 0.823 | 4.121 | 0.749 | 3.909 | 0.765 | 3.940 | 0.793 | 3.845 | 0.860 | |
| Level 5 | 4.202 | 0.445 | 4.206 | 0.477 | 3.905 | 0.700 | 4.048 | 0.546 | 4.107 | 0.620 | |
| F | 1.352 | 2.608* | 1.26 | 1.014 | 0.804 | ||||||
| LSD post mortem | 2<3,4 | ||||||||||
Note: * means significant at P < 0.05 level, ** means significant at P < 0.01 level. |
Table 6. Differences in constructs of shared experiences. |
| Constructs | Yes(N=219) | No(N=141) | T | P | ||
|---|---|---|---|---|---|---|
| Mean value | Standard deviation | Mean value | Standard deviation | |||
| Trust | 4.142 | 0.584 | 3.723 | 0.859 | 5.076 | <0.01 |
| Sharing intention | 4.139 | 0.522 | 4.012 | 0.919 | 1.489 | >0.05 |
| Individual innovation | 3.997 | 0.603 | 3.697 | 0.898 | 3.487 | <0.01 |
| Self efficacy | 4.027 | 0.649 | 3.736 | 0.932 | 3.242 | <0.01 |
| Sharing behavior | 4.048 | 0.607 | 3.528 | 0.930 | 5.879 | <0.01 |


